시작은



테스트 케이스는 통과하는 데, 반례가 뭔지 모르겠다
하지만,
정답을 푼 사람들의 답은 아주 간결했다.
Arrays.sort(vv1, new Comparator<T>() {
@Override
public int compare(T o1, T o2) {
return 0;
}
});
이 부분이 포인트.
Arrays.sort 는 기본적으로 오름차순이지만, 아니라면
오버라이드를 통해 정렬 기준을 정해준다.
시간초과가 뜬 실패한 코드와 달리, 장황하게 for문을 안돌려도 된다.
내부적으로 Arrays.sort 가 처리하고 있겠지라고 생각해서 들어가 봤다.


왜 이거 쓰는지 궁금한 사람이 또 있었다.
OKKY | 자바의 Arrays.sort는 왜 Dual-Pivot Quicksort를 사용하나요?
정렬공부를 하다 자바의 소트는 무슨정렬을 사용하는지 궁금해져서 java api를 찾아봤습니다. Dual-Pivot Quicksort이라는 것을 사용하던데 복잡도는 같은것 같은데 일반 퀵소트와의 차이점이 무엇인
okky.kr
정렬의 종류는 참 많다.

삽입 정렬 + 퀵 정렬???
삽입 정렬은 단순하지만 비효율적인 방법이라고 한다.
https://gmlwjd9405.github.io/2018/05/06/algorithm-insertion-sort.html
[알고리즘] 삽입 정렬(insertion sort)이란 - Heee's Development Blog
Step by step goes a long way.
gmlwjd9405.github.io

레코드 수가 적을경우에 효과적인 정렬이다.
-> 레코드 수가 많고 크기가 클 경우에는 비교적 많은 레코드들의 이동이 있기 때문이다.
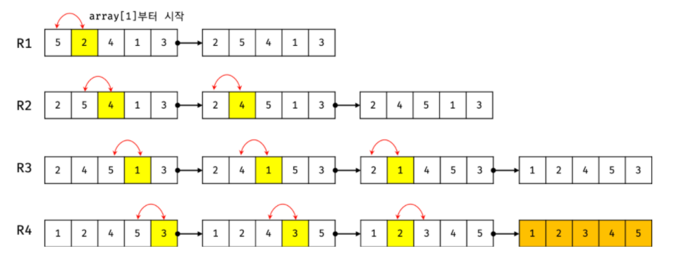
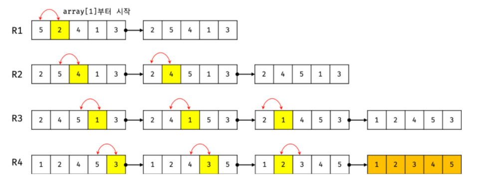
✍ array[1] 번 부터 끝까지 도는 반복문이 있고,
✍ 그 반복문 내부에서 선택한 순번을 앞선 순번 모두와 비교하는 반복문이 들어간다.
// 1 번 부터 시작.
for (int i = 1; i < arrays.length; i++) {
// 앞선 순번들의 숫자들과 비교.
for (int j = i; j >= 0; j--) {
// 앞선 숫자가 더 크다면,
if (arrays[j + 1] < arrays[j]) {
// 순서를 바꿔준다.
int temp = arrays[j+1];
arrays[j+1] = arrays[j];
arrays[j] = temp;
퀵 정렬은 구현이 정말 다양하다고 한다.
그렇지만 메커니즘은 크게 다음과 같다.
하나의 리스트를 피벗(pivot)을 기준으로 두 개의 부분리스트로 나누어 하나는 피벗보다 작은 값들의 부분리스트,
다른 하나는 피벗보다 큰 값들의 부분리스트로 정렬한 다음, 각 부분리스트에 대해 다시 위 처럼 재귀적으로 수행하여 정렬하는 방법이다.

//중간값을 구하는 것이 핵심.
int pivot = arr[(start+end)/2];
while(start <= end){
while(arr[start] < pivot)
start++;
while(arr[end] > pivot)
end--;
if(start <= end){
swap(arr, start, end);
start++;
end--;
}
}
public static void quickSort(Integer[] arr, int left, int right) {
int mid = (left + right) / 2;
int pivot, i, j;
threeSort(arr, left, right, mid);
if (right - left + 1 > 3) {
pivot = arr[mid];
swap(arr, mid, right - 1);
i = left;
j = right - 1;
//System.out.println("pivot = " + pivot);
while (true) {
while (arr[++i] < pivot);
while (arr[--j] > pivot);
if (i >= j) {
break;
}
swap(arr, i, j);
}
swap(arr, i, right - 1);
//System.out.println("arr = " + Arrays.deepToString(arr) + ", left = " + left + ", right = " + right);
quickSort(arr, left, i - 1);
quickSort(arr, i + 1, right);
}
}
public static void threeSort(Integer[] arr, int left, int right, int mid) {
if (arr[left] >= arr[mid]) swap(arr, left, mid);
if (arr[left] >= arr[right]) swap(arr, left, right);
if (arr[mid] >= arr[right]) swap(arr, mid, right);
}


Dual-Pivot Quicksort 피벗 2개 선택해서 3개의 구역으로 나눈다 정도의 차이가 있다.

효율은 차이가 크네
'ALGORITHM' 카테고리의 다른 글
| Big O / 시간복잡도 / Binary Search / Linear Search (0) | 2022.03.20 |
|---|---|
| 백준 / greedy / 5585 / 거스름돈 (0) | 2022.03.14 |
| 스택/큐, 기능개발 (0) | 2022.03.02 |
| 해시, 위장 (0) | 2022.02.21 |
| 해시, 전화번호 목록 (0) | 2022.02.14 |